242net必赢
English
首页
学院概况
师资力量
人才培养
科学研究
党团建设
学生工作
就业招聘
校友工作
合作交流
规章制度
下载中心
科研快讯
科研快讯
当前位置:
首页
>
科研快讯
> 正文
打印
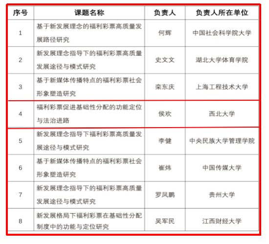
我院侯欢博士获批2022年度民政部直属单位中国福利彩票发行管理中心课题立项
发布日期:2022-08-31
阅读量:
近日,民政部直属单位中国福利彩票发行管理中心公布了
2022
年
度
“
福利彩票助力共同富裕
”
系列课题
立项名单,我院侯欢博士获批立项资助。